Fuse for center display?
Fuse for center display?
I have the dreaded A/C blowing on full and radio not working problem. I already disconnected the fuses for the blowers in the drivers side kick panel and the radio fuse under the hood. I'm aware of what the problem is and that I can fix it myself or take it to an audio shop etc. For right now though I was wondering if there is another fuse I can pull to stop the display from turning on every time I turn on the car showing that my a/c is on full?
Thanks!
Thanks!
Can't answer about the condenser but you could easily disconnect the compressor in the meantime.
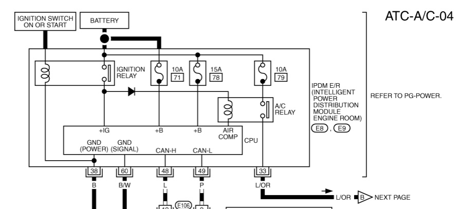
Here are wiring pics from '05/'06. Many fuses involved so not sure which runs the display or what else they may run.
Good luck.
Here are wiring pics from '05/'06. Many fuses involved so not sure which runs the display or what else they may run.
Good luck.
Where exactly is that radio fuse? I opened my hood and still couldn't find the box. I have an 05 G35X btw. Thanks!
Trending Topics
It's right beside the battery.
Thread
Thread Starter
Forum
Replies
Last Post
THMotorsports
Suspension-Vendor
257
Dec 18, 2018 05:43 PM
DEMoLITIoN
Audio/Video/Electronics
8
Apr 20, 2016 06:57 PM
Learned Hand
G35 Sedan V35 2003-06
1
Oct 1, 2015 09:02 AM










